Статья Сверхмалый ультрастабильный DIY UHF шпионский жучёк

FZIG3CJJH6JGN9E.LARGE.jpg


Представляю новый миниатюрный аудио шпионский жучёк, который вы можете легко сделать сами!
Работает на частоте 433 МГц, сверхустойчив за счет использования SAW резонатора и использует один 1,5V элемент питания!

Шаг 1: Необходимые детали и инструменты


Сначала убедитесь, что у вас есть следующие инструменты/материалы:
  • паяльная паста
  • паяльник с тонким наконечником
  • тонкий проводной припой
  • тонкий пинцет
  • чистое рабочее место
  • кусок проволоки для антенны
все остальные части находятся в спецификации, которую вы можете найти здесь

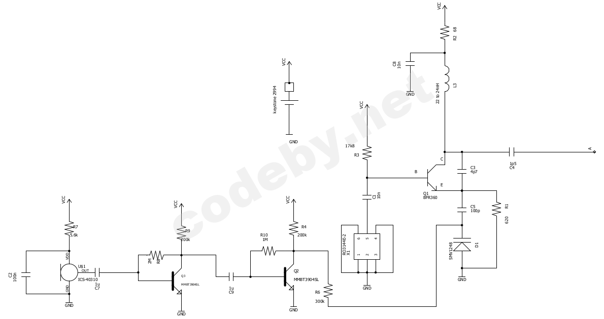
Шаг 2: Схема

schematic.png


Объясняю прилагаемую схему (смотрите выше):

Код:
To the left is the microphone, the audio signal is capacitively coupled to a very simple amplifier stage and then goes to a varactor diode that modulates the HF oscillator.

The oscillator to the right is basically a simple SAW based oscillator that's being "disturbed" by our low frequency audio signal.

Keep in mind that in order for the circuit to be as small as possible the component count had to be kept as low as possible too, so what you see here is really the bare minimum needed for the intended purpose.

The parts are almost all 0201 packages for the passive components, they are much easier to assemble.

Power output can be increased dramatically if R1 is lowered, I tested it down to a 100 Ohm or so a while ago. Current will increase accordingly though, from 1mA with 620 Ohm to a couple of mA with lower R1 value.

Power could even be further increase by increasing the power supply voltage to let's say 3V. The microphone is good for 1.45V only though so you would need to find a way to protect it. Better stick to 1.5V

If any modifications are done, like board thickness or copper trace thickness or even the SAW frequency the inductor value will need to be readjusted. This can be cumbersome but up to 433MHz is certainly doable.

Шаг 3: Где получить запчасти

Сначала вам нужна сама плата. Скачайте файл gerber.zip или .brd файл из папки google диска. Затем перейдите на oshpark.com и загрузите файл gerber.zip или .brd, выберите 0,8 мм 2 унции, оплатите и подождите до тех пор, пока он будет доставлен. Другой вариант - сделать самому.

Скачать спецификации из папки google диска и перейти на digikey.com. Как вариант можно поискать на aliexpress.com
Найти все детали, как объясняется в видео на Youtube. Оплатить, дождаться доставки и можно переходить к следующему пункту.

Шаг 4: Сборка

FZ50QKOJH6JGPCZ.LARGE.jpg


Скачайте EAGLE Light (бесплатно) для визуализации схема платы или обратитесь к подсказке скриншота.

  • Нанесите немного паяльной пасты на каждой площадке с помощью иглы или чего-то аналогичного
  • Поместите все компоненты согласно файла макета .brd
  • Нагревать до 250 градусов по Цельсию, затем прекратить, как только расплавится паяльная паста
  • Припаять провод антенны
Шаг 5: Ресивер

FNMNZ09JH6JGNN8.LARGE.jpg


FC2XYTAJH6JGNQL.LARGE.jpg


Если у вас нет приемника, то получить дешевые usb-донглы можно здесь (так же можно найти на aliexpress.com)

Вы можете найти свободное программное обеспечение для PC здесь

Или скачать совместимое дополнение в Андроид маркете, например за несколько долларов

Ваш телефон должен иметь поддержку OTG, потому что usb-донгл питается от телефона.

Шаг 6: Profit!

Счастливого шпионажа!
 
Почитал топик, занимательно, но для меня интерес только теоретический, заодно и посты последующие "полистал", но последние по диагонали так сказать.
Платы последние полгода заказываю тут: В UTSOURCE можно купить электронные элементы, IC, модули, транзисторы Дабы мне не расписывать как и что, но не остаться "букой", даю пруф на видос:
Как раз сегодня с утра не то попался в ленте, не то на канал я подписан. Бегло глянул, там чел описывает все подробно, что и как. Платы там делают годные и за умеренные деньги, как по мне. А вот комплектующие я бы там не советовал покупать, т. к. дороговато. Да и если таможенник попадется компетентный, а такие посылки часто вскрывают для проверки, то чревато. Платы лучше заказать с одного сервиса/магазина, а cmd детальки и иже, с другого. Также, ИМХО, я бы не стал их заказывать у себя в городе, т. е. просить кого-то спаять и тому подобное. Ну разве что очень нужно, а умений совсем нет, но все-таки стоит дважды подумать. Хотя, теоретически, можно обратиться к тем, кто имеет скилл пайки (мастер сотиков со стажем), но туповат по сути своей.

UPD: Лужением и прочим "утюжением", исходя из опыта, заниматься не советую, если конечно вы хотите получить рабочее устройство. Схемы я не смотрел, т. к. не интересно практически.

UPD#2: В пиндостанском, ЕМНИП, магазине диджикей - заказывать ничего не советую, ибо доставка станет "золотой" (личный опыт).
 
Последнее редактирование:
самые стабильные это на кварце
 
  • Нравится
Реакции: ghost и Глюк
Посмотреть вложение 18516

Представляю новый миниатюрный аудио шпионский жучёк, который вы можете легко сделать сами!
Работает на частоте 433 МГц, сверхустойчив за счет использования SAW резонатора и использует один 1,5V элемент питания!

Шаг 1: Необходимые детали и инструменты


Сначала убедитесь, что у вас есть следующие инструменты/материалы:
  • паяльная паста
  • паяльник с тонким наконечником
  • тонкий проводной припой
  • тонкий пинцет
  • чистое рабочее место
  • кусок проволоки для антенны
все остальные части находятся в спецификации, которую вы можете найти здесь

Шаг 2: Схема

Посмотреть вложение 18519

Объясняю прилагаемую схему (смотрите выше):

Код:
To the left is the microphone, the audio signal is capacitively coupled to a very simple amplifier stage and then goes to a varactor diode that modulates the HF oscillator.

The oscillator to the right is basically a simple SAW based oscillator that's being "disturbed" by our low frequency audio signal.

Keep in mind that in order for the circuit to be as small as possible the component count had to be kept as low as possible too, so what you see here is really the bare minimum needed for the intended purpose.

The parts are almost all 0201 packages for the passive components, they are much easier to assemble.

Power output can be increased dramatically if R1 is lowered, I tested it down to a 100 Ohm or so a while ago. Current will increase accordingly though, from 1mA with 620 Ohm to a couple of mA with lower R1 value.

Power could even be further increase by increasing the power supply voltage to let's say 3V. The microphone is good for 1.45V only though so you would need to find a way to protect it. Better stick to 1.5V

If any modifications are done, like board thickness or copper trace thickness or even the SAW frequency the inductor value will need to be readjusted. This can be cumbersome but up to 433MHz is certainly doable.

Шаг 3: Где получить запчасти

Сначала вам нужна сама плата. Скачайте файл gerber.zip или .brd файл из папки google диска. Затем перейдите на oshpark.com и загрузите файл gerber.zip или .brd, выберите 0,8 мм 2 унции, оплатите и подождите до тех пор, пока он будет доставлен. Другой вариант - сделать самому.

Скачать спецификации из папки google диска и перейти на digikey.com. Как вариант можно поискать на aliexpress.com
Найти все детали, как объясняется в видео на Youtube. Оплатить, дождаться доставки и можно переходить к следующему пункту.

Шаг 4: Сборка

Посмотреть вложение 18520

Скачайте EAGLE Light (бесплатно) для визуализации схема платы или обратитесь к подсказке скриншота.

  • Нанесите немного паяльной пасты на каждой площадке с помощью иглы или чего-то аналогичного
  • Поместите все компоненты согласно файла макета .brd
  • Нагревать до 250 градусов по Цельсию, затем прекратить, как только расплавится паяльная паста
  • Припаять провод антенны
Шаг 5: Ресивер

Посмотреть вложение 18521

Посмотреть вложение 18522

Если у вас нет приемника, то получить дешевые usb-донглы можно здесь (так же можно найти на aliexpress.com)

Вы можете найти свободное программное обеспечение для PC здесь

Или скачать совместимое дополнение в Андроид маркете, например за несколько долларов

Ваш телефон должен иметь поддержку OTG, потому что usb-донгл питается от телефона.

Шаг 6: Profit!

Счастливого шпионажа!

Шикарно! Побольше тем с паяльником.
 
  • Нравится
Реакции: ghost
Мы в соцсетях:

Взломай свой первый сервер и прокачай скилл — Начни игру на HackerLab

🚀 Первый раз на Codeby?
Гайд для новичков: что делать в первые 15 минут, ключевые разделы, правила
Начать здесь →
🔴 Свежие CVE, 0-day и инциденты
То, о чём ChatGPT ещё не знает — обсуждаем в реальном времени
Threat Intel →
💼 Вакансии и заказы в ИБ
Pentest, SOC, DevSecOps, bug bounty — работа и проекты от проверенных компаний
Карьера в ИБ →

HackerLab